3、小人、進撃開始!!
とうとう次の年の10月辺りから製作が始まりました。電源トランスが変更され、ケミコンの配置も変わりました。

こんなに時間がかかったのは、放射線治療などによって味覚が無くなったり、極端に体重が減ったりでモチベーションの回復に手間取ったからです。

但し本業(音楽スタジオ)には力を入れていたので、それはそれで良しとしましょう。外観は下のようになりました。中央のツマミは、音量ではなく、2次歪のコントロール用です。
 




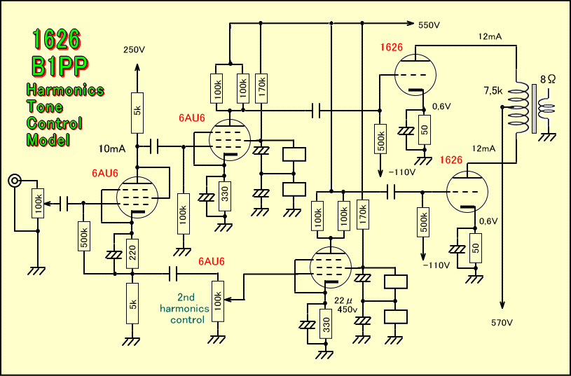
最終的な回路は下のようになり、高域補正コイルはスペースの関係で省きました。バイアス電圧はプレートの赤化やクロスオーバー歪を見ながらの暫定値です。





内部写真で左上ヒートシンク上にみえるのがプレート電圧調整用の2SK1835です。中央左側がドライバー用電源チョークコイル、右側OPTの間にバイアス電圧用トランス、その右下がバイアス用チョークです。

設定用ボリュームは、調整作業が楽になるようにツマミをつけています。中央左下側にあるセメント抵抗5W・0,5Ωx2個はヒーター用リップルフィルターに使っていましたが、発熱が大きかったので5W・3,3Ωx4本パラレルとしました。


  


電源回路ではバイアス用に別のトランスを用いました。高圧回路に入っている2SK1835は定電圧用というよりも、無信号時の電圧上昇によるプレート損失を下げるためです。





最大出力はプレート電圧600Vで確かに19W出せるとはいえ、クロスオーバー歪も多く、連続出力時プレートの赤化も見えたため、570Vまで下げて15W程度に抑えています。

それでもクロスオーバー歪はオシロスコープではっきり確認できるほど残っていて、、いったいどんな音になるのでしょうか。今は1W前後が当然とされてきたミニワッターの進撃あるのみです。


           


歪率はかなり悪く1Wでも4,2%、つまり私の許容範囲3%以下の部分は無く、このアンプは「聴く値打ちなし!」ということになります。

しかしそれではあんまりなので、仕方なく試聴することにしました。波形からイメージ出来るのはやせた感じの音ですが、今は進撃あるのみです。

また歪の低下を狙ってプレート電圧を下げ、出力を5W程度に抑えたら、手間ひま掛けたのに6P3S・3極管接続シングルアンプ(6L6 HVTC)と大差なくなってしまいます。

プレート損失5Wの球によるPPアンプで、出力5W以下というのはあまりにも理不尽です。やはりPPアンプは大出力がキモですから。


          


          


尚計測上以外だったのが2次歪コントロール用ツマミで、トータルのレベルが下がるだけで、あまり効果がみえません。これも実際に聴いて確かめます。



つづく



.