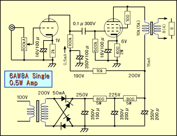
この計測コーナーとしてなるほどなと思ったものに、タカハシさんからの依頼による6AW8があります。この球は高周波(テレビの映像信号)や電圧増幅用の3極5極管なので、逆に3結のパワーアンプデータなどは皆無なのです。


       


たしかにこういった球で作るミニアンプは予算もかからず、さっと出来て楽しいでしょう。大型管にばかり目が向いていた自分をリセットしてくれます。早速特性を計測してみました。


     


なにしろプレート損失が3Wなので200V15mAの動作点で目いっぱいになります。もちろんガンガン鳴らすわけにはいきませんが、実用的には充分です。ついでに3極管部も計測しました。


      


これによると増幅度は30倍となるので0,2Vにてフルパワー0,5Wが出せます。よってドライバーはカソードのバイパスコンデンサーを省略しても良いでしょう。回路図は下のようになりました。

電源フィルターの抵抗は、ステレオ2チャンネル分の電圧降下を見込んでいます。


   


この手のアンプとしては、昔なら12Aシングルなどがあったと思います。能率の高いフルレンジを用いれば充分家庭で楽しめます。ちなみにPPの場合下のようになります。


     


動作ラインがプレート損失を大きく超えているように見えますが、実際の平均入力は信号の半波分しか動作せず、しかも矩形波ではなく正弦波で考えると、実効電圧が70%ならば電流も70%となり、これらを掛け合わせた電力はさらに半分となるので、実質の電力は4分の1となります。

よってDCにおけるスタティックなプレート損失Pdsに対しダイナミックなプレート損失Pddは12Wまで拡張され、6AW8の場合、信号電流なら動作点の一番左側150V地点において80mAまで流せるわけです。

このプレート損失4倍拡張理論は、一般にPP回路においてプレート損失をオーバーした動作が多く行われている割に、ちゃんと説明がなされていません。

しかしこうした理由により「そんなフルパワーは出さない。」「僅かな瞬間しかオーバーしない。」など言い訳をする必要は無く、堂々とプレート損失の範囲内である事を示せば良いのです。