これが実際の回路図です。7591のプレート抵抗は、5kΩ20Wを4個直列にして、80W 20kΩとしています。それでも、動作中に抵抗器を手で触ると、ほんのり暖かくなっています。

また811のグリッドカップリングコンデンサーは、電源投入直後、900Vほど電圧がかかるので、耐圧1kVのものを使用しています。

6SJ7の負荷抵抗100kΩに対し、7591のグリッド抵抗の100kΩは一見低いように思えますが、これは直流的に100kΩの電圧配分のまま、交流的に50kΩ負荷で、6SJ7を動作させているからです。

こうするとゲインは若干下がりますが、高域の特性がカイゼンされます。具体的には、グリッド抵抗220kΩ時と比べて、3dB降下地点が27kHzから35kHzに伸びました。





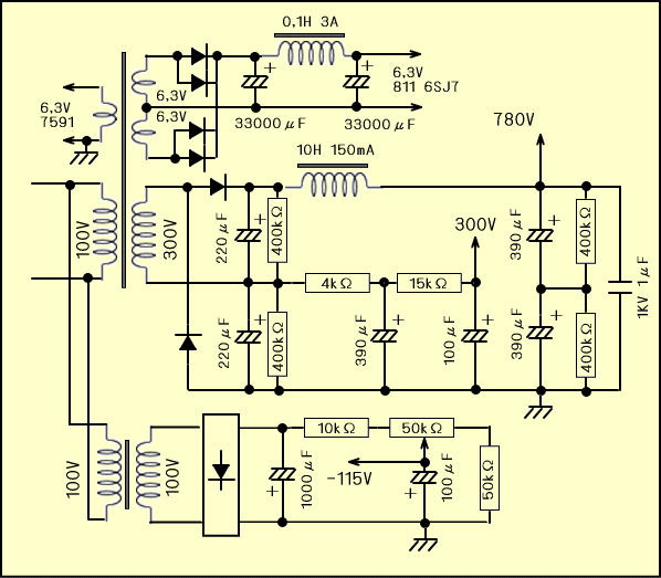
下が電源回路です。トランスは初期のオール真空管式カラーテレビに使用されていたもので、しっかりしたシールドや豊富なヒーター巻線など、大型オーデイオアンプにぴったりです。

ただしバイアス用巻線は無いので、別の小型トランスで作ります。ヒーター用のダイオードはショットキーバリアを使って電圧の低下を減らしました。


  


下のグラフが歪率ですが、10Wで0,64%、最大出力12Wで0,95%と、まるでプッシュプルアンプのようで、下の2008年MJ誌に掲載された300B‐PPの特性と比べても、この球の直線性が、いかに優れているか分かります。

また残留雑音は0,3mV。ダンピングファクターは3,3でした。
これでは、あえてNFBをかけようとする気になりません。ちなみに15Wでは2,4%です。

誤解の無いように申し上げておきますが、これはこのアンプを作った私がエライのではなく、SV811−3やニセ7591や6SJ7がエライのでお間違い無く。


        

          





シャーシは以前作った6L6パラレルPPアンプの物を流用したので、かなりくたびれています。

余ったスペースに、やや強引に取り付けたフルレンジ1KVのボルトメーターは、メンテナンス時にコンデンサーのチャージの抜け具合がわかり、予想外にベンリです。


        


確かにSV811-3のA級動作は手強そうに見えますが、このような驚くべき特性を見ると、アンプ作りを始めたくなるのではないでしょうか。

眠っている811−3があったら、高電圧に臆することなく、ぜひ製作にチャレンジしてください。







.
前のページ
SV 811-3