2、規格外人生を強いられて
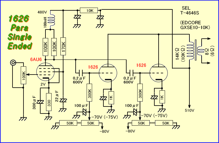
シングル動作を設計する時に面白いと思ったのが、Ep=500Vで負荷28kΩというプランです。そこでSELから出ているT-4646Sの出番のはずでしたが、最近あまりヤフオクで見かけません。

OPTのもう一つの選択肢としては、2本パラレル10kΩ(1球あたり20kΩ)もしくは13,3kΩ(同26,6kΩ)動作として、エドコア社の10Wシングル用GXSE10−10Kという製品があります。

また残念ながら東栄変成器に該当するものはなく、ノグチトランスはいかにもアキハバラの老舗らしく、商品の分類及び表示方法が、まだ上手く整理できていないようです。





エドコアのこのシリーズでは、2次側のインピーダンスはマルチタップではなく、4Ω、6Ω、8Ω、16Ωのいずれか1つの値を選び、発注後に製作、発送するため、受け取るまで若干時間がかかるようです。

本来の価格は1個30ドルくらいなので、1ドル110円レートにて税込み単価3500円程度と、超リーズナブルな反面、米国からの送料が2個で7000円少々かかる為、多めに買わないとお得感がありません。

しかしエドコアトランスの魅力は捨てがたいものがあり、ヤフオクでもたま〜に出ているようです。また日本代理店も最近は扱いを限定しているみたいですし、もともとこのモデルは扱っていなかったと記憶しています。

そこで多めに買い、ヤフオクにてほぼ送料を入れた原価で出品しようと思います。ちなみに2次側を6Ωで発注すれば13.3kΩ、4オームで発注すれば、20kΩとして、8Ωスピーカーで使えます。


             


それとは別に興味をそそるのがB1級PP動作でしょう。何しろグリッドをプラス領域までさスイングすることなく、1626PPで15W以上の出力を出す行為はかなり無謀で、これを書いている本人もワクワクします。

また、どうせ無帰還ならばということで、初段に位相反転のP-K分割を持ってくることにしました。さらにどうせ邪道ならばということで、又もや野蛮な考えが浮かびました。つまりドライバーの片側のみにレベル調整用のボリュームを取り付けたのです。

ただしこのボリュームはドライブ電圧のバランスをとるのとは真逆に、ドライブ電圧のマイナス側のみを低化させることにより、あえて2次高調波を増やして音質の変化を楽しむための、倍音式トーンコントロールと言えます。

まさに邪道&悪趣味の塊のような回路でありながら、音楽的といわれる2次調波の、音質に対する影響力を実感できる実験回路でもあります。 





OPTの手持ちについては、ラックスのCOHシリーズかサンスイのSWシリーズ、また10kΩならタンゴのFXシリーズがありました。しかし今回は手作り品のノーブランド製品を使おうかと思っています。規格では1次側7,5kΩとなっていますが、特に大きな問題はないでしょう。


              


              


パワートランスはシカゴのかなり大きいもので、シールドケース入りとなっています。そのままでは1次側115V対2次側490Vx2なので、1次側に15V5Aのトランスを直列に加え115Vを作ります。(9月26日入院中に落札)

全体のレイアウトは下の写真のようになり、もはやミニワッターの面影はありません。ちなみに「ミニワッターでも能率の高いスピーカーなら・・・」という言葉には微妙にひっかかりをおぼえます。

何故なら高能率スピーカーは大型になりがちで、ミニワッターのイメージするコンパクトスタイルとは、若干そぐわない気がするからです。例えばロクハンスピーカーでも、25cmブックシェルフサイズの箱では、真価を発揮できません。

またそもそもアンプがスピーカーを限定している時点で、「このアンプは未完成である。」というくらいの自覚を持てれば、今後も自己啓発は続くでしょう。





と、ここで重要なことを忘れていて、プレート損失とは単にプレート電圧と電流の掛け算で決められるほど甘くありませんでした。つまりプレートが高圧になるほど、カソードからのビームの偏りが顕在化するため、赤化箇所が発生するかも知れないのです。

とは言え、そうした実験も含めて、1626で20W近くを出そうというこの企画、全ては11月の退院後となります。そして入院中も、何か面白いことを考えてみたいものです。

とりあえず今は流しそうめんループの、ループ個所における水の重力を半分にする方法を思いついたところです。






つづく



.