小型直熱ビーム送信管2E24は、特に取り扱いが大変な球というわけではありません。それにもかかわらず巷で値段が安いのは、オーディオ的にこの球の規格が、何とも言えず中途半端な値だからです。

まずプレート損失の10Wは、6V6や6W6のほかMT管でも多々ありますし、あえてプレートキャップを使うほどの値でもありません。


     

また直熱管だからと言ってフィラメントが見えるわけでもなく、むしろカソードバイアス時、ヒーター回路を独立させなければならないなど、余計な手間がかかります。

つまり戦地では有効な直熱送信管ならではの立ち上がりの早さも、オーディオでは特に重要な機能ではありません。


                    


さらに第2グリッドの耐圧表示は200Vとあまり高くなく、HVTC(高圧3極管接続 を受け入れないと、3極管接続によるアンプ作りも面白みに欠けます。

試しに3極管接続による特性を測ってみましたが、高バイアス時にカーブ全体が持ち上がり、あまり美しい特性とは思えませんし、定格Ep=200Vに従って設計したシングルアンプでは、ヘッドホンアンプ並みの0,5W出力となってしまいます。


              


しかしながら、ここでふと2A3の特性を思い出しました。確かこのように高いバイアス時に特性カーブが持ち上がる場合、フィラメント電圧を下げると、しっかりしたカーブが出てきたことがありました。

そこでフィラメント電圧を4Vまで下げて計測したのが、下のカーブです。


         


や、やっぱり!内部抵抗は若干上がるものの、なかなか素晴らしいカーブが出現したではありませんか。エコヒートは単にヒーター電力の低減以外にも、たまにこうした直線性のカイゼンが起きるのです。

つまり真空管は、カソードやグリッドやプレート以外にも、ヒーターという特性を変化させるパラメーターがあるということで、これはトランジスタには絶対真似できない、真空管ならではの特徴です。

例えば初期の真空管回路で、まだ高抵抗の可変抵抗器が無かったころは、レオスタットによりフィラメント電圧をコントロールして、音量調整をしていました。

実に真空管は奥が深く、研究する面白みのある素子といえましょう。そこでこの状態の3定数を計測してみると、μは規格表通りですが、Gmは5極管の時よりむしろ増加しています。



         


やや内部抵抗が高い分、扱い勝手はあまり良くなく、送信管801をちょっと低内部抵抗にしたような3極管となりました。早速HVTCによるシングルアンプのロードラインを引いてみましょう。

定格電圧を無視してプレート電圧500Vの動作条件で設計すると、少しだけ「送信管をつかっているぜ!」的な気分が出てきました。耐圧はここからも見れます。


         


もっともプレート損失が801の半分なので、許容電流値が低くなり、最適負荷抵抗が20kΩとかなり高くなってしまいます。しかし、2本パラレルでの動作ならば負荷10kΩで7Wが得られます。

一方この球は安いので、本数が増える場合、コスト的には問題ない反面、カソードバイアス活用時、各ヒーター回路を独立しなければならず、とても回路構成がメンドウになります。

そこで固定バイアスによる設計を基準としましょう。ちなみにPPでは11Wが期待できます。


        


フィラメント電圧を定格通りに使わないという点、心配される方もいると思いますが、そこが自作の醍醐味と言えましょう。

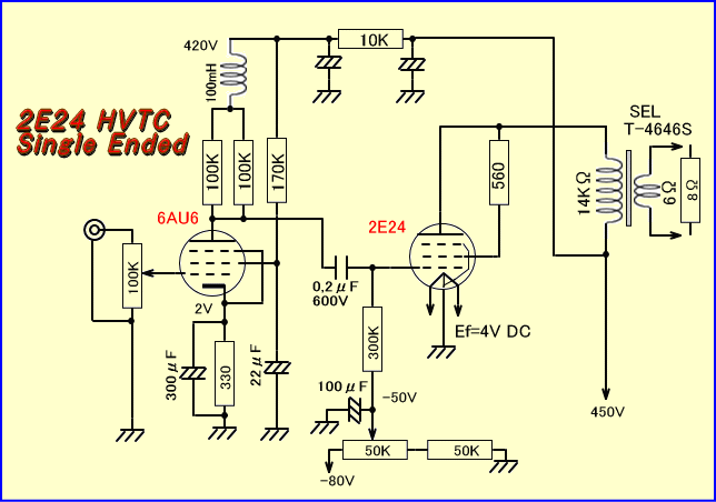
具体的な回路としてSELのOPT、T-4646Sを使った製作例を考えてみました。このOPTでは2次側6Ω端子に8Ωスピーカーをつなぎ、18,7kΩ負荷として動作させ、2A3並みの3W強を得ます。


        


回路図は下のようになりました。フィラメント電圧のDC4Vは少し面倒ですが、B電源が低めなので扱いやすいでしょう。

ちなみに私の変なこだわりであるヒーター電力は約2Wとなり、3極管接続による出力電力を下回ることが出来ました。一般的にはどうでもいいことでしょうけど。


  


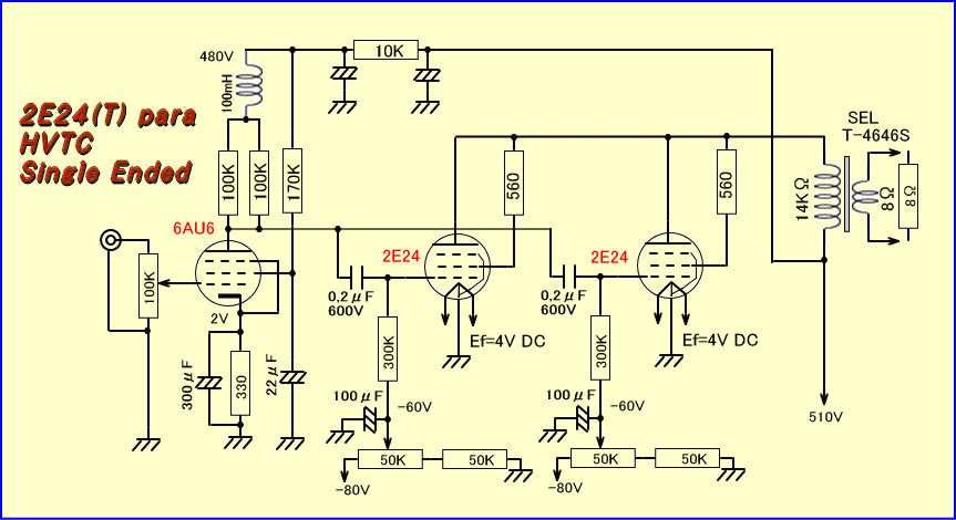
またパラレルシングル動作の場合は、下のようになります。


         


  


しかし送信管のキャラクターとして、強固な第一グリッドを活かすならば、やはりプラス側まで強引にドライブするのが送信用真空管に対する礼儀というものではないでしょうか。

そこでAB2級PPの可能性Bを探ります。






 ・・・・・・・・・・・・・・・・・・・・・・・・・・・・・・・・・・・・・・・・・・・・・・・・・・・・・・・・・・・・・・・・・・・・・・・・・


※ HVTCとは「3極管接続時、適切なロードライン上を動作させるならば、第2グリッド損失が低く抑えられるため、かなりの高電圧でも安全に動作でき、また第2グリッドの物理的耐圧は、規格表よりはるかに高い。」という考え方です。

一方5極管接続では第1グリッドがゼロボルト付近や、あるいはプラス側に振れたとき、かなり低い第2グリッド電圧であっても、大量の第2グリッド電流が流れるため、その損失は相当大きくなります。

そこで低めの設計電圧を、第2グリッドの最大電圧として表示しているのですが、それを物理的な最大電圧(耐圧)として理解した人が多くいたため、3極管接続においても、その電圧値を守るべきという誤解が生じました。


                 


つまり3極管接続と5極管接続では、無信号時における「第2グリッド電圧」の意味が全く異なっていたのに、あたかも同一条件の如く判断されてきたわけです。

この考え方は、測定器が高価で計測手段の乏しかった時代に、多くの出版物に関わった著者諸氏により広められ、現在もなお常識となっています。しかし第2グリッドにとって、避けるべきは耐圧破壊ではなく、損失破壊(電力破壊)だったのです。

さらに真空管のバイブルともいえる規格表ですらこの考えを踏襲していて、効率的増幅を目指すメーカーにとって、3極管接続は研究価値の少ない軽いオプションと位置付けられていたようです。

あるいは、そんなに3極管特性が欲しいなら、3極管を買ってくれということかもしれません。


              


また3極管接続時のプレート電圧の決め方に対し、多かれ少なかれ疑問を持っていた一部の人にとっても、こうしたバイブルの存在が、その行く手を阻んでいたと言えましょう。、

日本は優秀なトランスメーカーが多かったこともあり、世界有数の真空管マニア大国ですが、ほとんどの真空管が欧米からのライセンス生産でした。

そこで規格表や活用方法の誤解についても、今日まで言われるがままに追随するしかなかったという歴史を考慮する必要があります。


                       


そして最も難しい点は、この考え方が単に新しいというだけでなく、欧米から発生した常識を否定している部分です。間接的とはいえ、自分が心から信奉しているものを否定されて、楽しい人はいません。

熱心な宗教家にとって、人類の起源がアフリカだと言う点は耐え難いでしょうし、聖書に載っていない恐竜を今だに認めていない人々が、人類を月まで送った超先進国の内部ですら、多く存在するのも事実です。

そしてそれは2000ボルトを超えるHVTCの実験をしようが、大量の恐竜の化石が発見されようが、ダメな人にはダメなのです。


 ・・・・・・・・・・・・・・・・・・・・・・・・・・・・・・・・・・・・・・・・・・・・・・・・・・・・・・・・・・・・・・・・・・・・・・・・・



つづく


,
目次へ
その1 新たなる特性カーブ