この3極管特性を見て感じること、それはグリッド電圧0ボルトのラインを中心として、等間隔でプラスマイナスに扇状のラインが広がっている点です。

そこでもし、バイアス電圧なしの出力回路が作れたら、かなりリニアリティーの優れた、おもしろいアンプになるのではないでしょうか。


     


早速特性曲線上で、可能性を探ってみます。動作はシングルのA1+2級ということになります。

このような動作をする素子は、他にFETの、デプレション・エンハンスメントタイプというのがあります。

一見良さそうなこの方式に、落とし穴はないのでしょうか。





右が設計用の特性グラフです。青の点線がプレート損失25Wなので、プレート電圧を180V以下にすればグリッド電圧0Vでも、そこを越えないことが分かります。

しかもプレート電圧が160V程度でも出力にはあまり影響しないので、プレート損失19Wの6L6Gなどにも適用出来ます。

この条件でドライブ電圧を20Vとして、出力を計算すると、2,5Wが得られると分かりました。

この時の負荷抵抗は1KΩとかなり低めで、無信号時の電流が100mA前後と、かなり多くなります。

そこで2台のOPTを、1次側並列、2次側直列にして電流容量を稼ぎつつ、インピーダンスのマッチングをとります。

ドライバーは、グリッド電流が半波形ごとに流れたり流れなかったりするので、相当強力なものが必要です。

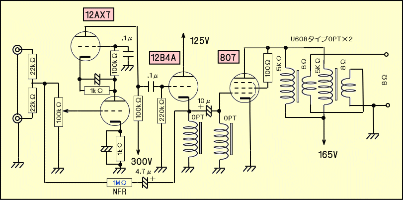
それでは回路の設計に入りましょう。バイアス回路がないので、回路構成はシンプルです。





807のグリッドにチョークコイルが使われているのは、グリッド〜アース間の直流抵抗を下げるためです。第一グリッドとカソードは、グリッドからカソードへ順方向のダイオードを構成しています。

グリッドがプラスの時は、ダイオードが順方向なので、回路のインピーダンスも直流抵抗も低く問題ないのですが、グリッドがマイナスに振られた時、そのマイナス電圧が10μFのコンデンサをチャージして、マイナスの直流電圧が発生してしまいます。


        



つまり勝手に負のバイアスが深くなって、動作点がずれてしまうのです。かといってコンデンサの容量を減らすと、プラス側だけ低域が出ないという、おかしなアンプになってしまいます。そこでチョークコイルにより、ある程度のインピーダンスを保ちつつ、直流を逃がすわけです。

こうして実際に製作し、歪率を測定してみると、3Wで4%、2,5Wで3%、となりました。規格表では6L6の3結シングルが、1,5wにおいて歪率6,5%であることを考えると、まあまあな値です。


     


歪は主にカソードチョークフォロワで発生していて、プラスとマイナスにおける入力インピーダンスの極端な違いが原因となっています。この状態をプッシュプルアンプで例えれば、プラス側の球とマイナス側の球が異なる場合を意味します。

そこでドライバーから初段のグリッドにNFBをかけて、ドライバーの出力インピーダンスを下げましたが、やはり歪のカイゼンには限界があり、A
級のみの動作には遥かかないません。


SV811−3などで、A1ー2級動作のシングルアンプ作ると、思ったより歪が多いのは、このへんに原因があるのではないでしょうか。A1-2動作という混合方式は、シングルアンプにあまり向いていない事を示す、極端な例がこのアンプのようです。

つまりシングルでありながら、動作条件が変化するあたりでPPのクロスオーバー歪まがいのものが発生していると考えられます。逆に、もしそのような所まではスイングしないというのであれば、普通のA
級でもよい訳です。

大きな出力の誇示が目的でなく、本当に出力が欲しいのなら、音質を犠牲にしてまでシングルにこだわらず、むしろPPにしたほうが良いかもしれません。

これはシングルアンプの音ではなく、シングルアンプで大出力を出すということが目的になってしまった例で、目的のために学歴を得る筈が、学歴を得る事が目的になってしまう日本人にありがちな行動と言えましょう。


例えばスベトラーナの規格表ではA1級と同様に、ドライブコンディションを無視してA2級でもずいぶん歪が少なく表示されています。


     


しかしこれは理想アンプ、つまり出力インピーダンスが充分低く、それでいて無歪の高電圧が出せるパワーアンプなどでドライブした時の値であり、特性カーブから算出した値なのです。

話を本アンプに戻しますが、周波数特性は35Hzから50KHzまで−1dBです。ただしモノラルシングルアンプなのに、チョークコイル用とOPT用で、4個も出力トランスを使うのは「いかがな物か。」という気がします。

ともあれ、これは何かの機会に使えそうな回路でもあります。ところでビーム管には、もうひとつ面白い3極管接続があるので、そちらの回路も実験してみましょう。

これは、スペシャルトライオードコネクションと言われています。








前のページ