ドライブ電圧不足でマッキントッシュが採用したのは、ブートストラップつまり正帰還です。

正帰還は本来発振につながるので、オーディオでは好ましくないとされる一方、OTLやP-K分割などでカソード帰還を「打ち消す」ため頻繁に使われます。

しかしその場合でもCR回路の範囲内に留まり、OPTのようなインダクタンスを含めた回路で使用する際は、位相変化を考慮しないと、高域で不安定になります。

下の回路はその実態ですが、フリップフロップ型発振回路のようにも見えます。


          


以上が私の理解した今までのCSPPでした。そこで、ここまでで分かってきた私なりの問題点を整理すると。

 @ バイファイラ仕様のOPTが必要で、選択肢が少ない。(皆同じようなOPTの世界)
     
 A バイファイラ(トリファイラ)なので、OPTの耐圧が心配。(高出力対応の可能性)
      
 B ドライブ電圧が高く、正帰還を使わなければならない。(高域の不安定)

となります。ちなみにマッキントッシュアンプではトリファイラどころではなく、ペンタファイラ(5重)のトランスもあり、強力にキャラを打ち出しています。

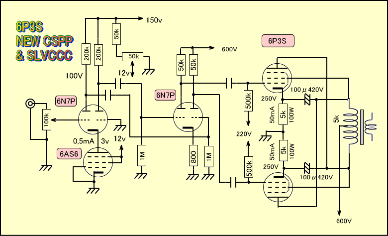
そこでバイファイラ巻OPTは諦め、カソードチョークも使わず、カソード抵抗という方法を考えました。これによりプレート供給電圧はグンと上昇し、ドライブが楽になるというわけです。

問題はカソード抵抗のワット数ですが、実損失の12,5Wに対し、8倍の100W(20W/1kΩ×5個)としました。近代のパーツ事情なら100W抵抗はそれほど大事(おおごと)ではないのです。





6P3Sはまだまだ安く、フロービスの場合G管の6P3Pでも2本で2200円、6N7Pは600円です。そういえばCSPPはOTL同様回路重視なので、「この球の音は云々・・・。」といった記述が少ないようです。

600Vという電圧によりドライバーのポテンシャルが上がったので、ブートストラップは使いません。またマイナス電源が必要ないというのも、個人的にはちょっとイイ気分です。

OPTは5kΩのPP用なら何でも使えるはずなので、気楽にCSPPの実験ができるでしょう。CSPPが開発された時代と比べれば、ケミコンも信じられないほど小型化され、安価になっています。

カソード用20Wセメント抵抗についても、1個100円程度(若松通商で10個1153円)ですから、こうした近代的環境を使わない手はありません。

さらに下の様なアホな回路も考えられますが、「なんだかね〜・・・。」という感じです。


          


今回のアンプを作るポイントはOPTに4Ω端子があるかどうかです。つまりOPTを10kΩにするなど、ちょっとした設定変更でHVTCアンプの実験ができるのです。

CSPPとHVTCの対決!面白いですね。CSPPは回路の面白さを味わい、性能への言及は横に置いておきます。

大出力は必要なく、高性能なアンプが良いという場合、下の図のようにすれば、はるかに高性能のアンプが出来るのですから。


             


球の出力インピーダンスは200Ω以下、OPT1次側の周波数特性は200kHzまでフラットです。でもこれではトランジスタアンプの出力段=バッファと同じで、個人的に面白くありません。

ところで6P3Sによる回路では、負荷抵抗が5kΩと高すぎて、15W程度しか出せません。これではPPアンプしていささか非力です。

そこで、よりハイパワーな計画に変更しました。



つづく





.
その2  CSPPの問題点と近代的回路