ちゃんと計測を始めようと思った矢先に、居候のジャンベプレーヤーが、沖縄、九州方面のツアーから帰ってきたので、とりあえず回路図のおさらいをすることにしました。

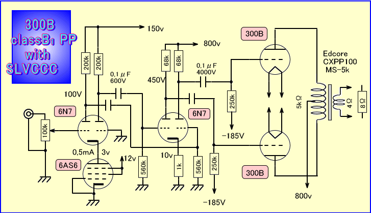
まず最終的なアンプの回路図は下のようになりました。変更点は6AS6のg2,3電圧を、メインの電源トランスに備わっていた、23V端子から供給したこと。ドライバーのグリッド抵抗を、560kΩに下げたことです。





また電源回路は下のようになりました。バイアス回路やドライバーのフィルターにチョークコイルが使われているのは、どちらも抵抗による電圧降下を避け、高い電圧を目一杯使うためです。

東栄トランス製30H−30mAのチョークコイルは小型、安価で、今後もいろいろと活用したいアイテムと感じました。





とりあえず作りっぱなしで簡単に計測した様子では、せっかくの300Bプッシュプルなのに、65W程度しか出せていないこと。若干のクロスオーバー歪が現れていること。となりました。

もっとも、出力トランスの定損失(約10%マイナス前後)を見込むと、75WX0,9=67,5Wとなり、この値は仕方がないのでしょう。

その後調整して計測したところ、まず周波数特性では7kHzあたりから落ちはじめ、10kでマイナス1dB、20kHzがカットオフ周波数となりました。

これはOPTの特性だけでなく、初段の出力インピーダンスの高さが影響していると思われ、超音波が聴ける人には物足りないかもしれません。


      


逆に低域では18Hzでマイナス0,5dBとなり、十分なインダクタンスがあるとわかります。確かに100WクラスのPP用OPTで、3極管の完全無帰還アンプはあまり作りませんから、エドコア社としては、高域はNFBで何とかしてくれということかもしれません。

また歪率に関しては、60Wで1,8%、最大出力66Wで2,2%、全体では1,5%前後にとどまっていて、このように出力全域で均等な歪だと、小音量時に引っ込まず、大音量時にうるさくないアンプになりそうです。

66W以上では急激にクリップするいわゆるハードディストーション型となり、グリッドが少しでもプラス側になったら、さっさとドライブをあきらめてしまうしまうドライバーの特徴を現わしています。

ダンピングファクターは予想より悪く「2,3」でした。つまり300Bの内部抵抗980Ωに対して、負荷抵抗がそれぞれ2,5kΩなので、OPT1次側での値が2,55となり、それに定損失が加わってこの数値になると考えられます。


         


クロスオーバー歪は、アイドリング電流を25mA以上流すと消え、メーカーによる最大出力の違いも出ませんでした。当然御本家であるWE製300Bなどは高くて実験出来るはずもなく、雑音は0,5mVに収まっています。

以上300Bでプレート電圧800V動作と、今回も邪道系アンプになりましたが、計測時66Wのフルパワーを連続して出し続けた時でも、300Bさんは何事もなかったように働いてくれました。

ちなみにSV811-3の規格表上にある数値と比べても、AB2級の時と同じ出力で、歪は少ない値となっています。さすが300Bというべきか、あるいは単なる無謀行為というべきか・・・。





それはともかくプレート電圧は1000Vくらいで作ったほうが、思い切った感じがして良かったかもしれません。歳を取ると何かと臆病になってしまいますが、若い皆さんは是非チャレンジしてみてください。もちろん自己責任ですけれど。

今後は特性向上にむけて、若干の手を加えてみます。そう言えばこのアンプは、私にとって史上初の記念すべきSLVCCC実用化アンプでした。



つづく


.
その3 計測
その1 基本設計
その2 配線してみて
その3 計測
目次へ