安くてどーもスイマセン
最近出力管で「安い!」といえば、ロシアの6P3Sが上げられるでしょう。実体は6L6GTといえますが、今までの使用経験から6L6GBに近く、プレート損失25W弱はイケるようです。

価格は700円以下のルートがあるのに加え、これを使ってドライバーを作ると200V以上は軽くスイングできますから、高性能ドライバーとしても抜群のパフォーマンスを示します。

ところがこの球は普通のGT管サイズのガラスチューブを使用しているため、ハイパワーを旨とする6L6ファミリーでのランク付けが低く、場合によっては6V6のほうが高価なほどです。しかしこんな球の活用こそがHVTCの見せ場となるのです。


            


通常6L6の3結シングルは出力1,4W、歪5%と、プレート損失20Wに比してかなり小さな値が発表されているため、ほとんどのマニアから見向きもされませんが、HVTCならばプレート電圧500Vで出力5Wが予測されます。

HVTCでは最大プレート損失の80%程度にプレート入力を抑えたほうがよく、今回は入力20Wとします。またプレート電流が45mAを越えたあたり、つまり23Wくらいからプレートの赤化がおこります。

下がその回路図で、おなじみ6AU6高圧ドライバーとの歪打消しにより、シンプルで低歪のアンプを期待しましょう。





3極管は2次歪が主で5極管は3次歪が多いというウワサはウソで、どちらも2次歪がほとんどのため、3極出力管との歪打消しが有効なのです。

ということでとりあえず製作した実験機の歪率を計測すると1Wで1%、5Wまで2,5%に収まっていて、家庭におけるフルレンジシステムなどには手ごろといえます。ちなみにダンピングファクターは2,5です。


            



5Wを超えるとドライバーはプラス領域まで入ってしまい、すぐにクリップが起こります。出力を欲張ってバイアスを深くすれば6W位まで出ますが、歪率は特に低出力時に悪化します。

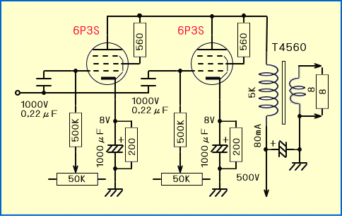
それよりもこの球はお安いことから、下の図のようにパラレルで10Wと言う手もあり、OPT的にはプレート電流80mAでインダクタンスが低くてすむため低域で有利でしょう。実際の特性も併せて載せました。


       

         

なにしろパワー管2本とドライバー管を併せてもチャンネルあたり2000円くらいで揃ってしまい、、ヒーター電力も少なくコンパクトに組み上げられ,、しかも出力が2A3PP並みの10Wというのは、HVTC体験用にうってつけといえましょう。


         

      


高価な6GA4や2A3が3Wで5%だったり6CA10が6Wで7%だったりする中、1本700円前後という6P3Sの価値は なかなかのものだと思うのですが、世の中全ての局面においてブランドの力に負けるようです。

逆にそのおかげで、私のような者が手軽にいろいろと実験できます。ということで次に出力トランスもローコスト化することにしました。使用するのは東栄トランスのOPT-11Sで、T-4560より一回り小型ですが価格は半分以下です。


               


周波数特性は下で、高域に差は無いもののコアボリウムとインダクタンスの違いからでしょうか、低域のカットオフが21Hzとやや高めになりました。

しかしこのクラスのシングル用OPTはタンゴからU808が出るまで、簡単に入手出来るものではなかった事を思うとあまり贅沢はいえません。

そうした意味で平田電機製作所の世界に果たした功績は大きく、おかげで現在は真空管シングルアンプの黄金期となりました。


    


ちなみにこのアンプはわずかなバイアス電圧変更のみで、そのままKT88に差しかえる事も出来ます。ただし単管シングルでの動作となり、その場合の出力対歪率特性を下に載せました。5Wで1,3%、10Wで2,5%というのはなかなかです。

いつも思いますが、KT88は3結シングルで手軽に10Wを引き出せる優れたポテンシャルを持っているのに、なぜこの動作例が規格表に載っていないのか、また製作記事が無いのか不思議でなりません


           


かつてKT88はマッキントッシュ御用達の高嶺の花で,、安い6GB8をその相当品として使った時代もありましたが、最近はKT88もずいぶん安くなり、6GB8と価格が逆転してしまいました。

そのうち6GB8や6GA4の中国版なども低価格で出てくるのでしょうか。6CA10を含めこれら純国産と言われる球の多くは、1950年代以降に開発されたテレビ球の発展型であるため、海外のオーディオマニアから見た評価は不明です。

それでも根強いマーケットやそれに応える中国バブルが長く続けば可能でしょう。ただし300Bより高い中国製の50CA10は価格設定で勘違いがあったような気がします。

いずれにしても客観的価値観からいえば、6P3SやKT88を買うことは、相当高性能で安価な3極管を購入したことに匹敵します。

と思ったら、世の中上には上があるもので、さらにすごいコストパフォーマンスを持った球が身近にありました。それはGU-50またはFU-50です。

ということでここから先は


        

へ飛んでいただきます。








.
目次へ