829B HVTC Single
829Bは、第2グリッド(G2)の耐圧が低目の双ビーム管で、しかもそのG2が内部で連結されているコンパクトな送信管、といったイメージにより理解されていると思います。

確かに規格や構造を見れば見るほど、6146クラスの出力管が2本無理やり封じ込められたようで、「これで1ユニットあたり30Wもプレート損失がとれるの?ホントに?」と疑問が湧いて出ます。

がしかし、この球はあくまで誇り高き送信管の中でも売れっ子であり、信じるしかありません。また水平出力管や807によるHVTCの実験で、こうした規格の球はG2の耐圧に問題なしと分かっています。

 


そこで今回は829BによるHVTC‐SE(single endede)を敢行することにしました。両ユニットはパラレルで動作させます。

HVTCの実験を行うとき一番ビビるのは、「これまで実験した球はOKだったけれど、次の球は果たしてそれが通用するのか?」という点です。

口はばかる事ですが、「本当に世界的に前例が見当たらない」ため、電源投入時は毎回思わず片目をつむり、息が止まるほどヒヤヒヤしています。

実際に測定したカーブは下の図のようになっていて、プレート供給電圧がG2耐圧の約2倍、つまり540Vの時、負荷抵抗13,2KΩなら1ユニットあたり6W。

これをパラレルで動作させるのため、6,6kΩ負荷にて12Wが得られます。





ちなみに下の図のように10KΩなら16Wという効率重視の手もあります。

OPTは本来5KΩのSEL製T4560の6Ω(または8Ω)端子に8Ωをつなぎます。このOPTは様々なインピーダンス設定ができて、本当に便利です。

ただし、心配な点として冷却があります。なぜなら、本音として60Wものプレート損失が、このバルブサイズでとても賄えるはずがないと思えるからです。





直径を測ってもKT88と変わりありません。つまりこの数値は、両ユットをPPで使用することを前提としている気がします。

送信管の特徴として、プレートの赤化を前提に小型のバルブを使ったものもありますが、829BはRCAのマニュアルでも“no color”つまり変色無しを前提にしています。

よって放熱のよいプレートキャップと、その絶縁構造、また場合によっては、出力の下方修正や、静かで強力なファンが必要になるでしょう。

下が回路図です。ドライバーは6C33Cの時と同じく6AU6を高電圧大電流で使い、一気にハイゲインと高出力電圧をキメます。

ローμ管の多段増幅は最近やっていません。地道にゲインやf-特を稼ぐのにはもう飽きたし、何か年寄り臭く感じたからです。





829Bのプレートには両ユニット間アイソレート用に40Ωの抵抗をつなげます。またこれにより両ユニットのプレート電流を個別に調整できます。

カソードには10V程度の自己バイアス用抵抗を設けてありますが、万が一固定バイアスの回路に事故があった時など、この抵抗が守ってくれます。

まさに「事故」バイアスといったところでしょうか・・・。そういえばこの手のダジャレ解説入り自動アナウンスは、現在食道ガンで入院中の病室から見える、愛宕山NHK放送博物館(東京、港区)でも、かつて聴くことができました。

(近年改修後は、なぜかそのブースだけ無くなった。気に入ってたのに惜しい!)

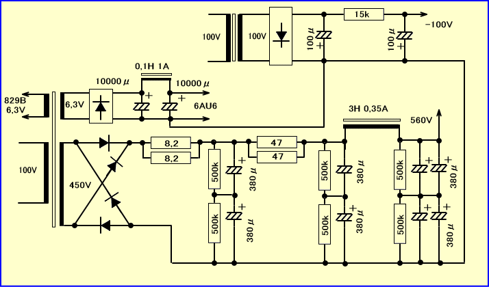
つまりこの稿は病室で書いてるわけですが、それはともかく電源の設計は下のようになりました。





バイアス回路用トランスは別にし、それ以外はメイントランスに収まっています。

※私が超大好きなNHK発、プログレッシブなダジャレ博物館解説のくだり

「・・・日本における最初のラジオ放送開始に先立ち、まず実験場所として芝浦にあった東京工芸学校の校舎を借り、送信機をすでに所有していた会社から借り、更にアンテナなどの機材も、多方面から借りて実現しました。なんといっても仮(かり)放送と言うくらいですから・・・。」


つづく






.
.
Ended
目次へ
定格にギモン有り
その1 定格にギモンあり
その2アクリルチムニーという選択肢 
その3 冷却バックアップはリチウムイオンで