6C33 SINGLE POWER AMP.
最終的に、回路図は下のように決まりました。6AU6のプレート抵抗と直列につながっている200mHはまさに邪道で、高域のカットオフ周波数を上げるためのピーキングコイルです。

つまりカソードはシングルでも、入力キャパシタンスは2ユニット分あるわけで、これが効いてきたためか、裸特性で35KHz以上あった6AU6の高域カットオフ周波数が、動作状態では15KHzまで低下してしまいました。

こうした場合、通常はカソードフォロワーなど、バッファにより低出力インピーダンスで対処します。しかし今回は6AU6単段ドライブで完全無帰還アンプを成立させるため、ピーキングコイルという手段を用い25KHzまで帯域を拡張しました。

使った部品は、いわゆるマイクロインダクターと呼ばれるもので、1個150円程度で購入できます。実際は100mHを2個直列にしました。

というのも、少ないインダクタンスを多数直列にすると、巻線間容量をも直列になり、トータルの静電容量が低減できるからです。

またプレート抵抗は、ゲインとリニアリティーを検討した結果、50KΩ(交流的には43KΩ)となりました。





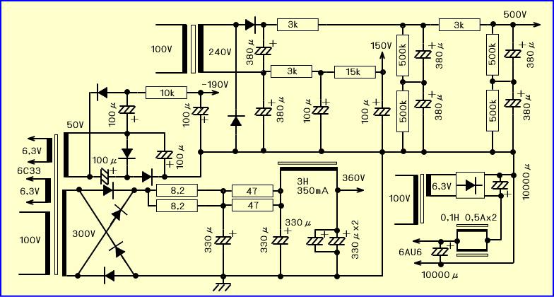
6C33のカソード抵抗は、当初200Ω20Wを2個直列にして、60Vの自己バイアスを予定していましたが発熱がひどく、急遽並列の40W100Ωとし、13V程度の自己バイアスにしました。そのかわり50Vタップから3倍電圧して、必要な固定バイアス電圧を作っています。

毎度のことですが、真空管主体にアンプを設計してしまうため、メイントランス、サブトランス、ヒータートランス、さらにはメインチョーク、ヒーターチョークや多数のケミコンが必要となり、シャーシ内外は大混雑です。

しかしパワー段と、たった1段のドライブ回路を個別のパワートランスでまかなうのは、貧者の贅沢と言えましょう。








またシャーシ上は、サーマルシールド板を取り付けました。真空管側を黒く塗装しただけの簡単なアルミ板ですが、静電シールドの効果はもちろん、ケミコンやトランスの温度上昇をおさえ、躯体の剛性を高めるほか、放熱板として対流を起こしてくれる優れものです。








結局GT管のソケットは、まわりに部品があふれて使えなくなり、さらにヒーター回路の余裕も無いので、はずして通気孔にします。

それでは計測の結果に行きましょう。



 HPトップ  真空管トップ
 その1  その2
 その3  その4
 その5  その6






入力キャパシタンスとはこう戦え!
 HPトップ  真空管トップ
その1:既存活用法への疑問と新設計 その2:ああ勘違い
その3:我が家にもいた青い鳥6AU6がスーパードライバーに変身!  その4:シングルカソードという選択肢に意味はあるか!
その5:入力キャパシタンスとはこう戦え! その6:この偉大なるコンビに感謝!