6C33 SINGLE POWER AMP.
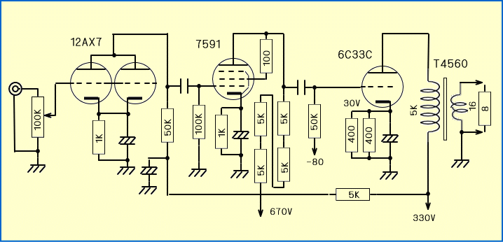
下が最初に考えた増幅部の回路図で、「凝った回路好きアンプマニア」が見たらガックリ来るような、シンプルな構成になっています。OPTはSEL製T4560(1次側5KΩ)の16Ω端子に8Ωを接続します。

7591のプレート抵抗は5KΩ20Wを4個直列にして、20KΩ80Wとして使い、それにつながるカップリングコンデンサは、1000V耐圧の物を使います。

6C33のカソード抵抗は400Ω20Wを2個並列にして、200Ω40Wとして使う予定ですが電源トランスの電圧しだいでは、変更があるでしょう。





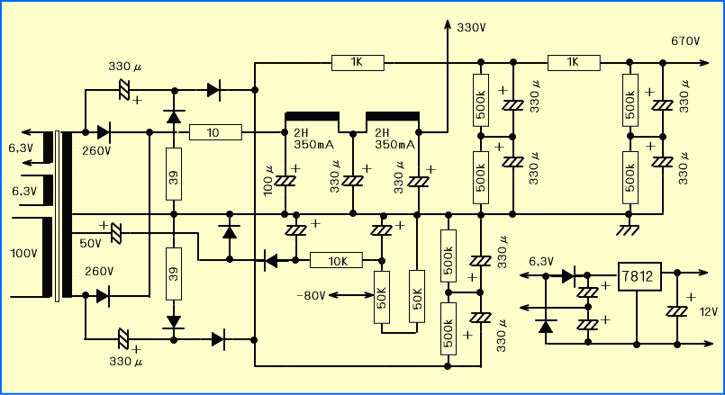
電源は下のようになっていて、ケミコンの耐圧は全て400Vです。





と、ここまで来て手持ちのトランスが両波整流用ではなくブリッジ整流用であることがわかりました。

これでは倍電圧が使えません。またバイアス用のタップも30Vしかありません。そこでドライバーの設計を全面的に変更することにしました。

これに使われるのは、意外なあの超有名管です。





その2
ああ勘違い!
 HPトップ  真空管トップ
 その1  その2
 その3  その4
 その5  その6
 HPトップ  真空管トップ
その1:既存活用法への疑問と新設計 その2:ああ勘違い
その3:我が家にもいた青い鳥6AU6がスーパードライバーに変身!  その4:シングルカソードという選択肢に意味はあるか!
その5:入力キャパシタンスとはこう戦え! その6:この偉大なるコンビに感謝!