その6 実作に向けて
予想通り2C39は手強い相手でした。と言うか「オマエが勝手に手強くしてるだけじゃねーか!」というご批判もあるでしょう。

あとは大量のパーツをどうシャーシに組み込むかと言う問題があります。なにしろ後先考えず回路図を作ってしまい、ケミコンだけでも普通のアンプの3倍くらいになってしまうからです。

というわけでシャーシとにらめっこをしながらパワー管のファン−ソケットユニットや、トランス類などの配置を考えた末、「2C39ダイナミックカップリンググランデッドグリッドシングルアンプ」(長い!)のレイアウトは下のようになりました。

まさにジジイの作ったGGアンプであります。





電源トランスTS−520用2台が、本来伏せ型なのにあえて立たせてあるのは、その下のシャーシ内スペースにコンデンサーと、サブトランス、チョークコイルなどが入るからです。

あいかわらず真空管アンプらしくない工業プラントのような外観ですいません。別にこういうデザインに執着している訳ではないのですが、機能性を重んじ、気がつくといつもこの様になっています。

2C39周りは下のようになっていて、肝心の2C39自体あまりよく見えず、むしろCPUクーラーのヒートシンクや、アクリルチムニー、ソケットなどが目立っています。


        


初段の12AX7とドライバーの6S19Pについても、OPTとドライバーチョークに挟まれ、さらにドライバー用定電圧電源のヒートシンクに囲まれて、ひっそりたたずんでいます。


        



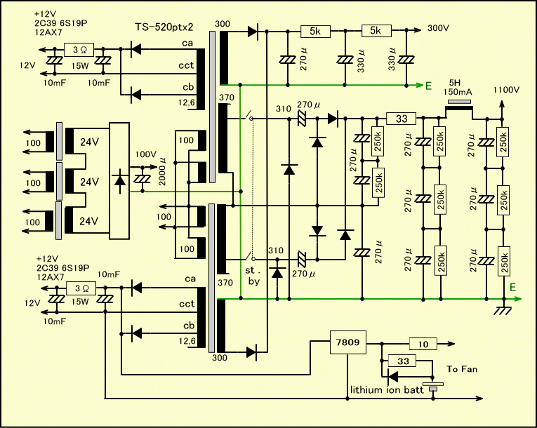
内部はほとんんどが出力段用高圧1100V、初段用中圧300V、ドライバー用低圧100V(→定電圧70V)、ヒーター用12V、冷却バックアップ用9V、といった電源関係と冷却ファンで埋め尽くされています。





当初2C39のソケットから単純に全ての配線をシャーシ内まで引き回していましたが、30MHzあたりで発振を起こしてしまいました。

原因はグリッド回路のインピーダンスを軽んじていた点にあります。つまりグリッド接地のアースラインだからといって、2C39のグリッド回線を長々と引き回して接地していたからです。

そのため配線間容量でG-K正帰還がかかり、発信器となってしまったのです。そこでグリッド回線だけ1,5C−2Vの同軸ケーブルを使い、周囲をアースレベルでシールドすることで発振は止まり、最終的なアンプ回路は下のようになりました。


       


ヒーター電圧は2C39と6S19Pの直列でジャストに2分割はされず、2C39が0,5Vほど低めですが問題ありません。また歪率からの最適動作点として、6S19Pには140mAアイドリングを流しています。

低圧100V電源はスペースの都合で24V 0,3Aのトランスを3個直列で使い、シャーシの隅に納めました。このアンプは電源スイッチ投入後、2C39の規格表にあるように、1分以上待ってからスタンバイスイッチを入れます。





肝心な冷却能力について計測してみると、プレート入力77W時でも100℃程度におさまっていて、徹底的に実力優先であるCPUクーラーの効力が発揮されています。

歪特性は下のようになりました。やはりIpカーブ上を理想的にドライブできていないため、15Wでは2,7%最大出力は3%時で16Wといったところです。20Wでは6%となります。

10Wから歪が急に上昇しているのは、ここからグリッド電流が流れ始めるためでしょう。2C39は811Aなどに比べグリッド電流の量がハンパではないので、こうなります。


       


やはりA1−2級はキビシイ世界であるものの、140mAというアイドリングと、GGアンプにより入力インピーダンスの変化が少ないからか、通常見られる歪率のゆらぎ、つまり一瞬歪が下がってその後上昇するという独特のパターンは見られません。

周波数特性におけるカットオフは下のように高域で38kHz、低域で27Hzとなりました。またダンピングファクターはカソード入力ということもあるのでしょうか、期待していた2,5に及ばず、1ちょうどでした。


      


こうして一見使い道が危ぶまれた2C39でも、シングルアンプにおいてなんとか15Wを超える出力がとれるとわかりました。ただし手間ヒマ及び物量を考えると、この球はあまり普通の真空管愛好家向けと言えません.。

その点ポジティブグリッド球の811Aなどは、グリッド電流も少なく、とくにフィラメント電圧を5Vに下げた時など、直線性も極めて優れているので、扱いやすいと言えましょう。

またドライバーの出力から初段のカソードへNFBをかけると、20W時の歪は4%まで減りますが、歪の打ち消しが行われないので、15Wまでの歪率はむしろ悪くなります。

と、ここでまたエライことが起きてしまいました。


つづく







.
その1 この球でまともなアンプができるのか?
その2 回路と冷却プランを考える
その3 ソケットと入力インピーダンスの安定化
その4 ドライブ回路はGGで
その5 2つの回路
その6 実作に向けて
その7 ソケットの改造