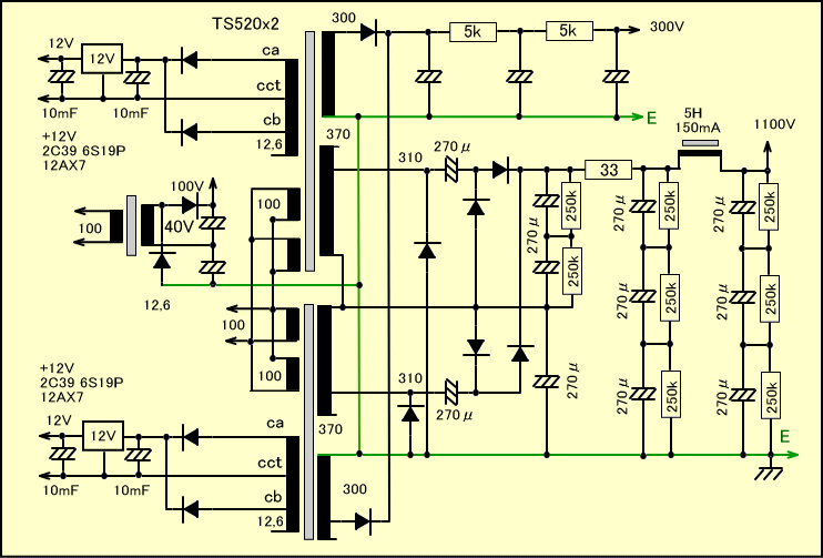
当初は、2C39の非効率な動作による電源トランスの大型化や、レギュレータースペースと4種類の電源電圧などを考慮し、モノラル2台で考えました。
また電源トランスを大型シャーシに2台搭載した場合ても、3倍電圧のためトランスの電力配分に悩みそうだと思っていたら、2台のトランスをうまく使う方法に気付きました。
つまり2台のトランスをセンタータップつきのトランスと見立て100V入力を逆相でつなげば、両波3倍電圧が出来るわけです。
それ以外の電源も出来るだけ公平に負担されるよう考えてみました。またスペース確保の為ヒーターチョークやマイナス電源のチョークはやめて、3端子レギュレーターとします。
2個の電源トランスが逆相で動作すればリーケージフラックスも減少すると考えられ、ドライバー用カソードチョークに好都合です。
と、ここまできて手が止まってしまいました。その理由はアンプのドライブ方法が、いまひとつと言うより全く納得いかなかったからです。
回路図を見ると、トランジスタまで持ち込んで、見れば見るほど強引かつ複雑な手法でありながら、斬新さやスマートさにに欠ける気がしてなりません。
そうこうするうちに正月が過ぎ夏も終わろうとする8月31日、どうせなら送信管らしくGG(granded
grid=グリッド接地)にすれば入力インピーダンスは低いままではないか、と思いつきました。
GGアンプならばP-G帰還容量が関係なくなる以上に、カソード入力分が出力に加算されるので、ドライバー段とパワー段が2本で頑張る雰囲気がほほ笑ましいでしょう。
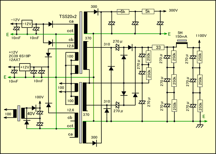
ただしこの方法ではドライバーとパワー段両方のカソード電圧を等しくしなければなりません。そこで6S19Pにこの動作か当てはまるか調べると、Ep=70V、Ec=−7,5V、Ip=110mAでうまく動作出来るとわかったのです。
ということで回路図を書き直し、次に必要なチョークコイルの定格を計算すると、200mA以上流せて直流抵抗が42Ωの物が必要とわかりました。
はたして都合よく回路の定数に適合するチョークコイルはあるものだろうかと、とりあえず東栄トランスのカタログを見ると、なんとびっくり、正にぴったりのものがあるではないですか。
これはラッキー。欠点はこのチョークが大型で、ドライバー用としてはかなり高価な事ですが、そんな事を言ったらバチが当たるでしょう。
こうしてドライバー周辺は実にスマートになり、レギュレーターを除くと6S19Pのグリッドリークとカソードチョークという2個のパーツのみで構成されます。
また-12Vは不要となった一方、2C39のカソードがヒーターの片側と共通になっているため、ヒーター回線は左右独立系統とします。
この回路の特に気に入っている点は、6S19Pと2C39のバイアス電圧が7,5Vという値で共有化させている部分でして、まさに
ダイナミックカップリング(*)の王道と言えます。
またドライブ電圧が低く済むハイμ管だからこそ、こうしたGGドライブが活用方可能な点も重要で、今後この手のハイμ管ドライブにおける新しいスタンダードを予感します。
つまりダイナミックカップリングGGドライブは、奇をてらった回路ではなく、A1-2級にまたがるアンプの、ドライブインピーダンスを安定化するために出した、古くて新しい結論といえる訳です。
もっとも、これをお読みの方々は平凡な回路図など期待していないと思いますが、ともあれこれでやっと製作意欲が湧いて来ました。
電源は上のように変更され、めでたしめでたしと思っていたら一つ問題に気づきました。GGアンプでは2次歪みの打消しが行われないのです。
この意外な盲点にどう対処したら良いのでしょうか。
(*) 以前から出力管のカソード抵抗で電圧のツジツマを合わせた直結回路に対しそうした呼び方をするアンプの記事が載っていました。そしてその都度「・・・違うんだけどなー・・・。」と思ったものです。
なぜなら「ダイナミック」の意味するのは、実は球そのものの「固有動作点」であり、カソード抵抗などでバイアス位置を合わせるダイレクトカップリングとは別物なのです。
つまり本物のダイナミックカップリングでは、グリッド周りがシンプルに納まり、これがロフチンホワイトをダイナミックカップリングと呼ばない理由でもあります。
つづく
、