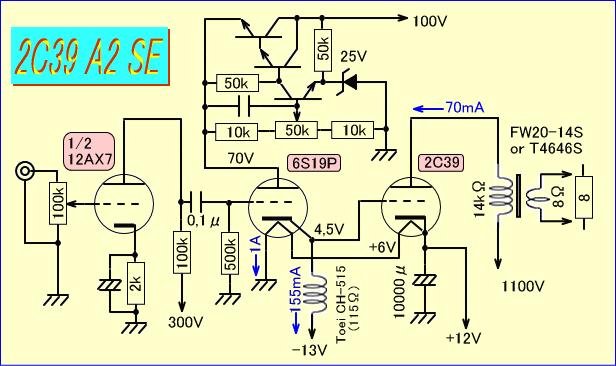
必要とする電源の種類が多いのは、この手のアンプでは仕方ないでしょう。2C39のヒーターはDC12Vを供給し、カソード電位を+12Vとします。

そして2C39と6S19Pのヒーター電流が同じであることを利用し、両者を直列にしてカソードバイアス抵抗とします。ここに流れるのは1Aなので、50mA程度のグリッド電流ではビクともしません。

6S19Pのプレートは簡単なレギュレータ回路を設け、プレート電圧でバイアスを調整します。一見大げさですが、調整そのものは非常に楽になります。
 

 


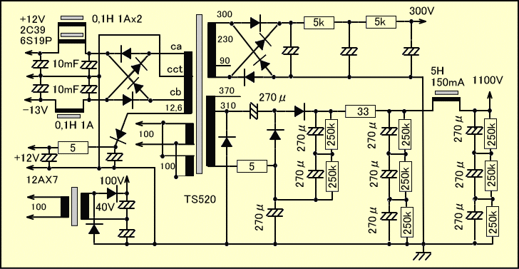
今回のアンプではTS-520という電源トランスを用いました。私はアマチュア無線をやらないので、これが超有名なトリオ製トランシーバーの名称だとは知りませんでした。

しかし今回のアンプにはまさにピッタリの定格を持ち、さらに大量の中古品がマーケットに流れているためか、価格が1500円程度と大変安く出回っています。

トランシーバーといえば70年代ごろでしょうか、秋葉原の路上でコンパクトなタイプを使い通信している姿を見て「カッコイイなあ。でもこれが無線電話に代わられた時、彼らの楽しみはどうなるんだろう?」と余計な心配をしていたのを思い出します。


        


高圧は400Vと表示されている310Vを3倍電圧して作りますが、とくに重宝なのがトランス上部から出ているDCコンバーター用巻き線(裏側から出ていて見えない)で、24VCT付きとなっているため、12Vの直流点火にもって来いです。

また銅板による磁気シールド(ショートリング)も、信号回路にチョークを使う今回のようなオーディオアンプの場合、ノイズ削減に有利です。

ただしコンバーター用巻き線は本来100V入力が使われない場合を想定しているので、今回のような総力戦ではコアに無理がかかり、発熱や電圧の低下、リーケージフラックスの増大が予想されます。





ともあれ製作開始!と行きたい所ですが、実はまだ2C39のソケットと冷却方法が固まっていないのです。DC入力77Wというコンディションはけっこうギリギリの扱いなので、いいかげんな冷却は出来ません。

まずよく2C39を見てみるとラジエーターに6角レンチのビス頭があり、ラジエーターが取り外せるとわかりました。早速分解してじっくり眺めた結果、ラジエーターを改造すれば良いのではと思ったのです。

ちょうど1本NGの球があったので、ラジエーター中央に3mmのネジ穴を切り、もう一つは通常の穴を開けてネジにより連結したのが下の写真です。しかしこれでは水平方向の冷却風にしか使えません。

     

出来る事なら球の下部から垂直に送風したいので、CPUクーラーの周辺よりそれに向いた形状のものを物色してみますと、オンラインショップでインテルの純正クーラー(新品)がわずか500円以下の価格で出ているではありませんか。


      


早速購入しバラしてみると、熱伝導グリース付きのヒートシンクは、まさに理想的姿な上にファンも極めて静かで感心するほどです。これが新品のセットで500円以下とはなんとお得な!

           


そこで前回と同様の手法により、ヒートシンクを2C39に取り付けたのが下の写真です。なんだかアフロヘアーを思い出し、つい笑ってしまうのは私だけでしょうか。

おまけにツバが出すぎているため、取り付け方法をうまく考えないと肝心の真空管が見えなくなってしまいそうです。


   


家電や無線器やパソコンなどが残したインフラ資産は、たとえ残骸になっても、真空管アンプにとっては宝の山です。そして次はいよいよソケットの構想に入ります。




つづく








その2 回路と冷却プランを考える
目次へ
その1 この球でまともなアンプができるのか?
その2 回路と冷却プランを考える
その3 ソケットと入力インピーダンスの安定化
その4 ドライブ回路はGGで
その5 2つの回路
その6 実作に向けて
その7 ソケットの改造