当初ダブルラジエーターでは下のようなソケットを考え、この場合は上部と下部は別のファンで水平に冷却する予定でした。


   


しかしCPUクーラーのヒートシンクを取り付けて改めて眺めてみると、これはこのまま逆さにして使えば良いのではないかと思い、付属のファンもそのまま使う事にして余分な箇所を取り去ったのが下の写真です。いかにもストゥーパと言った感じではないでしょうか。


        


それならばソケットはどうなってしまうのかと深刻に考えていたら、な、なんとバンテックでソケットアダプター(1800円)を売っているではありませんか。今までソケットの欄しか見ていなかったので、アダプターのコーナーに売られていたのに気付きませんでした。

やはり人間楽出来るところは楽しなければいけません。それにしても、やっと2A3で普通の真空管アンプらしいアンプを作れたと思ったら、又もやヘンテコなアンプになってしまいそうですが、これで話は一気に進みます。


            


こうなると私のようなお調子者は急に余裕が出てきて、ついつい第2プランなる回路図を考えてしまいます。それは入力インピーダンス同化回路です。

もしグリッドがプラスに振れた時のみ入力インピーダンスが低下するなら、マイナスの時も低下させてしまえば均一なドライブが出来るのではないでしょうか。

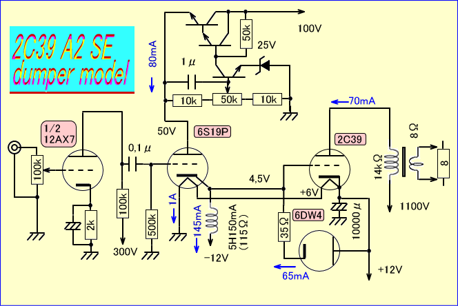
つまり2C39のグリッド−カソード間に、逆方向にダイオードを取り付けてしまおうという訳です。ただし整流管ではカソードとヒーターが管内接続されているので、ダンパー管を使います。

ちなみに5AR4の電流特性(1ユニット分)を規格表から見ると、2C39のグリッド−カソード間より内部抵抗が高いことが分かります。


                  


まずは6AX4を調べたところ内部抵抗が2C39の2倍ほどあって失格ですが、後期の球である6DW4を調べると75Ωほどなので充分使えます。


  

  


以上のことから入力回路にダンパー管を使って、マイナス側入力インピーダンスの上昇を、文字通りダンパーするダンパーモデルの回路図が出来ました。

本当はショットキーダイオードと100Ωの抵抗でも良いと思いますが、回路図がおバカっぽいのでこうしました。僅かな出力増加の為なのに、実に大げさです。

     


取りあえずは通常の回路で製作して、なおかつダンパーモデルにも変更できるようシャーシの加工や部品配置を考え、両者を比較実験する予定です。

はたしてこのダンパー回路は意味があるのでしょうか。と思ってよくよく見るとこれではドライバーのプレート電流が急変することに変わり無いではありませんか。

よってこの回路はボツになり、代わって出てきたのがPNPトランジスタを使った下の回路です。残念ながら負電圧動作だけは真空管に真似できません。







つづく





その3  ソケットと入力インピーダンスの安定化
目次へ
その1 この球でまともなアンプができるのか?
その2 回路と冷却プランを考える
その3 ソケットと入力インピーダンスの安定化
その4 ドライブ回路はGGで
その5 2つの回路
その6 実作に向けて
その7 ソケットの改造